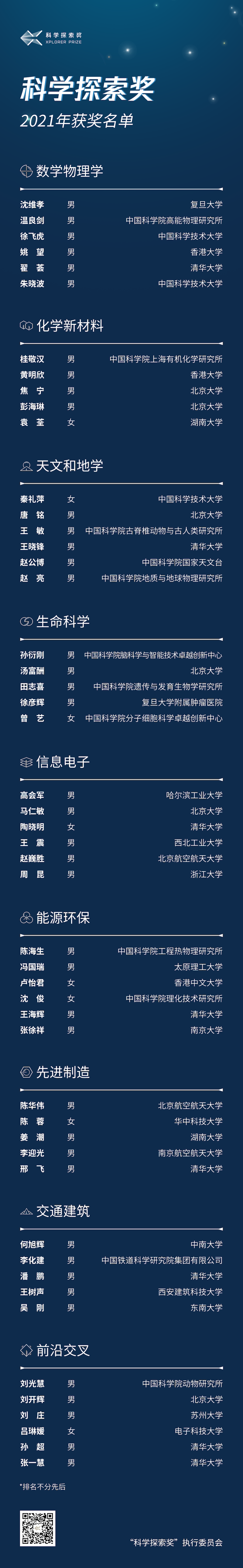
9月13日,启动资金高达10亿元的“科学探索奖”正式公布第三届获奖名单,50位青年科学家上榜。我基层委入社积极分子朱晓波教授和秦礼萍教授荣列榜单。

“科学探索奖”是2018年腾讯公司成立20周年之际,由腾讯公司董事会主席兼首席执行官、腾讯基金会发起人马化腾偕同著名物理学家杨振宁等14位知名科学家联合发起的公益奖项。
“科学探索奖”聚焦数学物理学、生命科学、天文和地学、化学新材料、信息电子、能源环保、先进制造、交通建筑、前沿交叉等9个领域,支持在中国内地及港澳地区全职工作、45周岁及以下的青年科技工作者。
作为一项长期运营的科技公益项目,腾讯基金会投入10亿元作为奖项启动资金,这也使得“科学探索奖”成为我国目前投入金额最大的科学奖。
该奖项每年遴选50位获奖者,每人在未来5年获得每年60万元(税后)、累计300万元的现金资助,并可对奖金做自由支配。
“科学探索奖”来到第三年,已有150位极具潜力的青年科学家获此殊荣。他们平均年龄只有40岁,其中男性133人、女性17人,35岁以下获奖者21人;30人来自港澳地区,并有113人有海外求学或访学经历。
据“科学探索奖”监督委员会表示,为确保评审的客观公正,相比去年,本届奖项的评审评委和“小同行专家”数量有所增加。其中,评委人数从90多位增加到近110位,不同评审环节的小同行专家数量从近500位增加到近800位。
此外,回避关系设置得也更为严格,在除师生、亲属、项目、商业合作、同单位、提名、推荐等利益关系之外,论文合作也被纳入回避范畴。
